Family: Mypoviridae
Jens H. Kuhn, Scott Adkins, Katherine Brown, Juan Carlos de la Torre, Michele Digiaro, Holly R. Hughes, Sandra Junglen, Amy J. Lambert, Piet Maes, Marco Marklewitz, Gustavo Palacios, Takahide Sasaya (笹谷孝英), Massimo Turina, and Yong-Zhen Zhang (张永振)
The citation for this ICTV Report chapter is the summary published as:
Corresponding author: Yong-Zhen Zhang (张永振) (zhangyongzhen@fudan.edu.cn)
Edited by: Jens H. Kuhn and Stuart G. Siddell
Posted: November 2023, updated June 2024
Summary
Mypoviridae is a family of negative-sense RNA viruses with genomes of about 16.0 kb (Table 1 Mypoviridae). These viruses have been found in myriapods. The family includes a single genus with one species for one virus. The mypovirid genome consists of three monocistronic RNA segments with open reading frames (ORFs) that encode a nucleoprotein (NP), a glycoprotein (GP), and a large (L) protein containing an RNA-directed RNA polymerase (RdRP) domain.
Table 1 Mypoviridae. Characteristics of members of the family Mypoviridae
| Characteristic | Description |
| Example | Húběi myriapoda virus 5 (S: KX884760; M: KX884759; L: KX884758), species Hubavirus myriapedis, genus Hubavirus |
| Virion | Unknown |
| Genome | About 16.0 kb of tri-segmented negative-sense RNA |
| Replication | Unknown |
| Translation | Unknown |
| Host range | Myriapods (centipedes/millipedes) |
| Taxonomy | Realm Riboviria, kingdom Orthornavirae, phylum Negarnaviricota, class Bunyaviricetes, order Hareavirales; the family includes the genus Hubavirus and the species Hubavirus myriapedis |
Virion
Morphology
Unknown
Nucleic acid
Mypovirids have three segments (small [S], medium [M], and large [L]) of linear negative-sense RNA with a total length of about 16.0 kb (S segment: about 2.6 kb; M segment: about 3.5 kb; and L segment: about 9.9 kb) (Shi et al., 2016).
Genome organization and replication
Viruses of the family Mypoviridae have a tri-segmented genome with three ORFs that encode a NP, a GP, and an L protein containing an RdRP domain (Shi et al., 2016) (Figure 1 Mypoviridae).
![]() |
| Figure 1 Mypoviridae. Genome organization, of Húběi myriapoda virus 5. ORFs are colored according to the predicted protein function (GP, glycoprotein gene; L, large protein gene; NP, nucleoprotein gene). |
Biology
The only classified mypovirid, Húběi myriapoda virus 5 (HbMV5), was detected in unspecified myriapods (centipedes/millipedes) in China (Shi et al., 2016).
Unclassified mypovirids have been detected in dipteran insects (dolichopodid Heteropsilopus ingenuus (Erichson, 1842)) in Australia (Käfer et al., 2019) and in soil samples in China (Chen et al., 2022).
Derivation of names
Hubavirus: from Húběi myriapoda virus 5
Mypoviridae: from Húběi myriapoda virus 5
myriapedis: from host subphylum Myriapoda
Genus demarcation criteria
Not applicable (the family includes only a single genus).
Species demarcation criteria
Not applicable (the only genus includes only a single species).
Relationships within the family
Not applicable (the only genus includes only a single species).
Relationships with other taxa
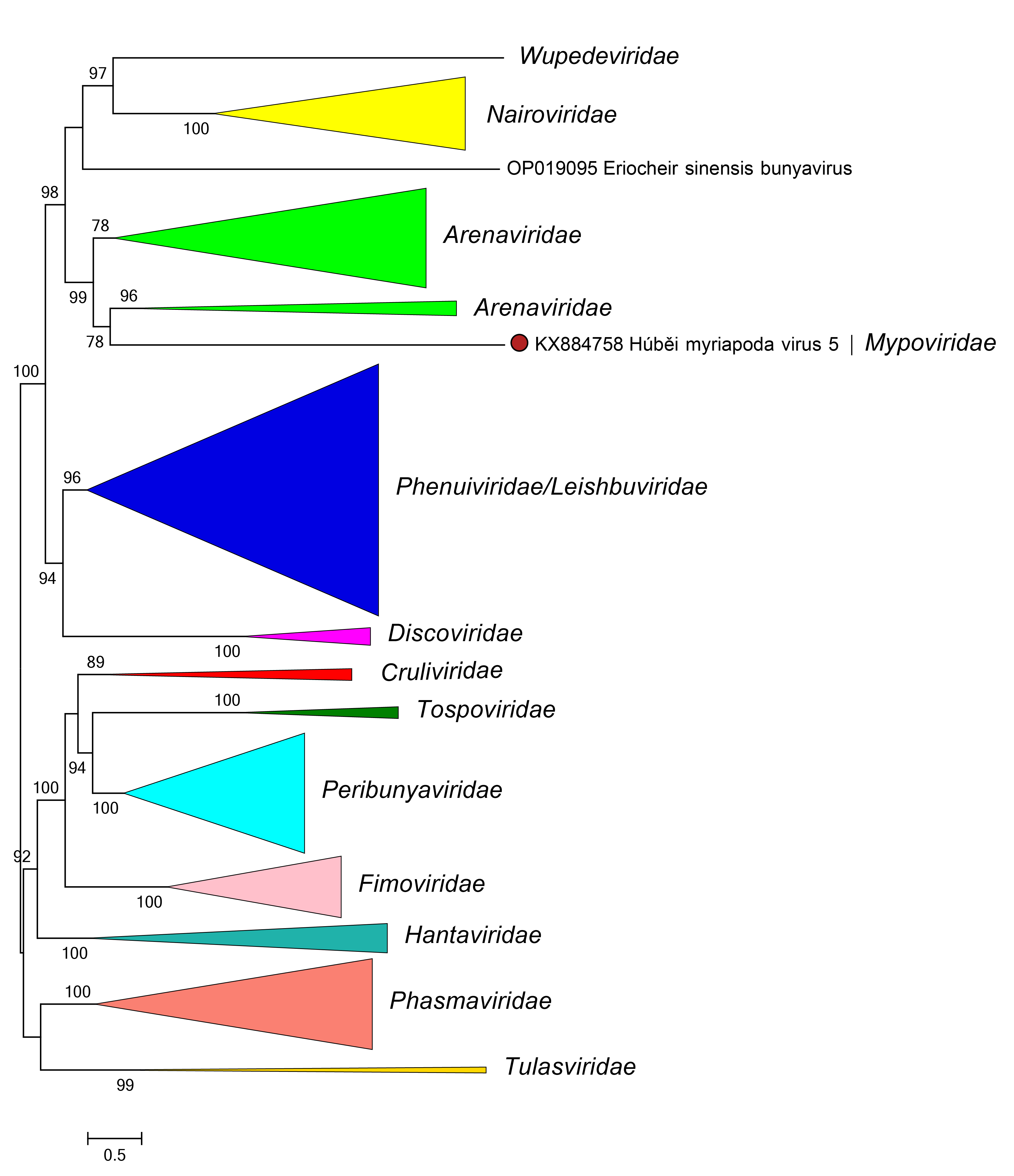
Phylogenetic relationships of members of the family Mypoviridae are shown in Figure 2 Mypoviridae.
![]() |
| Figure 2.Mypoviridae. Phylogenetic relationships of Húběi myriapoda virus 5. L protein sequences were aligned using MUSCLE and a maximum likelihood tree was produced using FastTree with default settings. Branches for members of other families are collapsed. Numbers at nodes indicate bootstrap support > 70%. |
Viruses in the family Mypoviridae are most closely related to bunyaviral arenavirids, discoviridae, leishbuvirids, nairovirids, phenuivirids, and wupedevirids (Huang et al., 2019, Herath et al., 2020).
Related, unclassified viruses
| Virus name | Accession number | Virus abbreviation | Reference |
| dipteran mypo-related virus OKIAV322 | L: MT153408* | (Käfer et al., 2019) |
Virus names and virus abbreviations are not official ICTV designations.
* Incomplete genome



