Family: Rudiviridae (Interim Report)
This is a summary page created by the ICTV Report Editors using information from associated Taxonomic Proposals and the Master Species List.
Edited by: Mart Krupovic
Posted: April 2023, updated December 2024
Summary
The family Rudiviridae includes lytic, double-stranded DNA viruses infecting hyperthermophilic archaea of the order Sulfolobales (Table 1 Rudiviridae). The family was established in 1997 (MSL16) and assigned to the realm Adnaviria in 2021 (Master Species List 36).
Table 1 Rudiviridae. Characteristics of members of the family Rudiviridae.
| Characteristic | Description |
| Example | Sulfolobus islandicus rod-shaped virus 2 (AJ344259), species Icerudivirus hveragerdiense, genus Icerudivirus |
| Virion | Filamentous, non-enveloped particle, nucleoprotein core with homodimeric major capsid proteins, terminal fibers (Figure 1 Rudiviridae) |
| Genome | Linear, double-stranded DNA genome of 20–36 kbp (Figure 2 Rudiviridae) |
| Host range | Hyperthermophilic archaea of the order Sulfolobales |
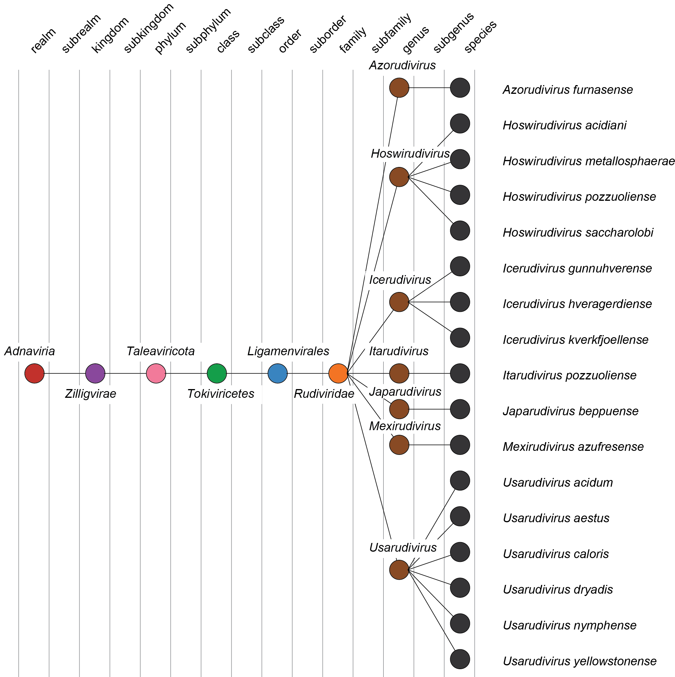
| Taxonomy | Realm Adnaviria, kingdom Zilligvirae, phylum Taleaviricota, class Tokiviricetes, order Ligamenvirales: 7 genera and 17 species (Figure 3 Rudiviridae) |
![]() |
| Figure 1 Rudiviridae. Electron micrograph of virions of Sulfolobus islandicus rod-shaped virus 5 stained with 2% uranyl acetate. Scale bar 100 nm. Image from Bautista et al,. (2017) "Differentiation and structure in Sulfolobus islandicus rod-shaped virus populations" Viruses 9: 120 used under a Creative Commons Attribution 4.0 International License. |
![]() |
| Figure 2 Rudiviridae. Genome organisation of Sulfolobus islandicus rod-shaped virus 2, a member of the family Rudiviridae. Boxes indicate open reading frames as annotated on GenBank accession AJ344259. |
![]() |
| Figure 3 Rudiviridae. Taxonomy of the family Rudiviridae. |
Derivation of name
Rudiviridae: from the Latin rudi, meaning "small rod".




